CP10

リチウム・イオン・バッテリー充電保護回路                                                    2025/08/29






1.はじめに
 最近、リチウム・イオン・バッテリーの発火事故のニュースをよく目にするようになってきた。
リチウム・イオン・バッテリーの粗悪品が増えてきたのもその要因だと思うが、リチウム・イオン・バッテリーを使った製品の
絶対数が多くなってきたこともあると思う。
 製品使用中の発火もあるが、多いのは充電中の発火事故である。
充電は目の届くところで行ってほしいとか言われていますが、数時間も目を離さないなんて現実には不可能で、大容量
のバッテリーでは夜間に充電することも多いのではないだろうか。
リチウム・イオン・バッテリーの発煙、発火事故の映像を見ているとバッテリーパックが膨張してから発煙、発火が発生しているようなので、
バッテリーパックの膨張、発熱を検知して、ブザーを鳴らして充電を停止する装置を作ってみることにした。
この装置を取り付けたからといって、絶対安全というわけではないので、注意してください。



2.機能
 ●リチウム・イオン・バッテリーパック充電時の異常膨張、異常高温検出



3.仕様
 ●ケース外形 : 53*53*44(縦*横*高さ))
 ●検出温度 : 50℃



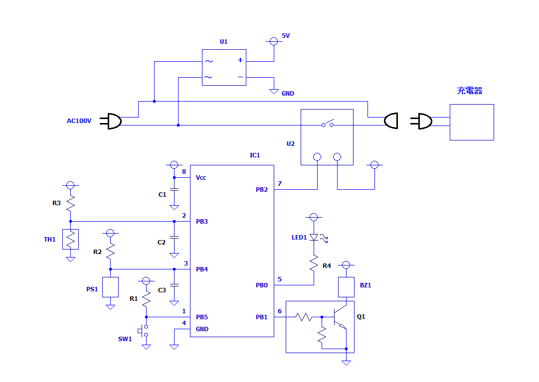
4.回路図




5.部品表
部品番号  部品名  仕様  メーカー  備考 
 IC1  マイコン  ATtiny13A  MicroChip technorogy  
 Q1  抵抗内臓トランジスタ  RN1205  東芝  
 LED1  LED      青色
 C1~C3  セラミックコンデンサ  0.1uF/25V    
 R1~R3  抵抗  10kohm    
 R4  抵抗  330kohm    
 SW1  プッシュスイッチ      
 TH1  サーミスタ  103JT-025  SEMITECH  
 PS1  圧力センサ  MF01A-N-221-A04  TAIWAN ALPHA  
 U1  SW電源  5V出力    
 U2  ソリッド・ステート・リレー  100203  秋月電子  



6.マイコンプログラム
自作する場合は、マイコンにプログラムを書き込む必要があります。
下記ファイルをダウンロードしてマイコンへの書き込みを行って下さい。
(右クリックで ”対象をファイルに保存” を選択)

CP100.hex

書き込み時の設定
・FUSE  0xFD(High_byte)、 0x7B(Low_byte)
・LOCK 0xFF



7.制作
 回路を動作させるための5V電源ですが、ここでは不要になった携帯電話の充電器を流用しました。
5V出力のACアダプタでも構いません。


センサには、圧力センサの上にゴム板を接着し、その上に温度センサ(サーミスタ)を接着します。
 

センサを廃線ベルト(両面マジックテープ)に接着します。
 

回路をケースに組み込みます。




8.使い方
 ① 配線ベルトをリチウム・イオン・バッテリーに巻きつけます。
 ② 本回路を介してAC100Vコンセントと充電器を接続します。
 ③ スイッチを押下して回路をリセットします。
 ④ 充電を開始します。

異常検出
 温度検出 : バッテリーパックの温度が50℃を超えた場合、AC100Vラインをオフして充電を中断し、ブザーが鳴ります。
 圧力検出 : バッテリーパックが膨張して圧力異常を検出した場合、AC100Vラインをオフして充電を中断し、ブザーが鳴ります。



9.注意
 本回路は、あくまでもバッテリーパックの異常温度、異常膨張を検出し、充電を中断させる回路で、100%発煙、発火を防止出来るものではありません。