RX60

インドア・プレーン用受信機

                                         2017/01/04
 



1.概要
 モノワイヤレス株式会社のTWE-LITEを使った2.4GHz帯インドア・プレーン用受信機です。
リポ1セル専用で、マグネット・アクチュエータ2CH、モータースピードコントローラ1CH、デジタル出力8CH(出力用トランジスタは1CHのみ実装)を駆動可能です。
対応する送信機はTX60です。
他社の送信機との互換性はありません。
プリント基板に0.8mm厚を使用したため少々重くなっています。今後は基板厚を薄くして更に軽量化したいと思っています。



2.機能
 ●2.4GHz帯受信機
 ●マグネット・アクチュエータ : 2CH(送信機から見て1CH目、2CH目に割り当て)
 ●モーター・スピード・コントローラ : 1CH(ブラシ・モーター専用 、送信機から見て3CH目に割り当て)
 ●デジタル出力 : 8CH(出力用トランジスタは1CHのみ実装)



3.仕様(部品実装基板)
 ●電源 3.7V(LiPo 1セル専用)
 ●消費電流 20mA
 ●スピコン電流 : 3Amax
 ●マグネットアクチュエータ電流 : 400mAmax
 ●デジタル出力電流 : 100mAmax
 ●オートカット電圧 : 3.1V
 ●電波到達距離 地上100m(TX60との組み合わせ)
 ●外形 16*16*5
 ●重量 1.6g



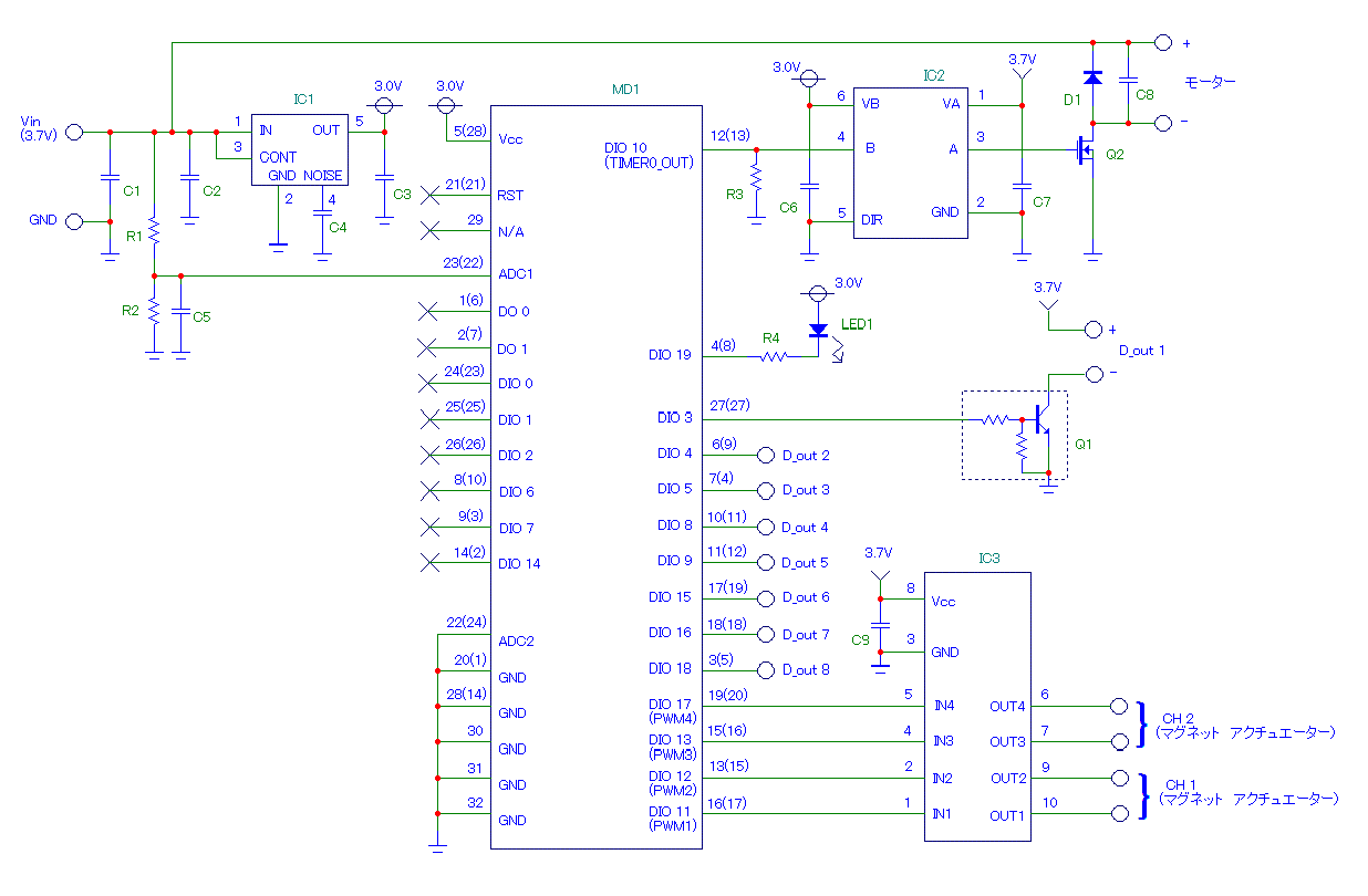
4.回路図
MD1(無線モジュール)の端子名は、デバイス本来の名前になっています。また、ピン番号()内は、TWE-LITE DIPのピン番号です。




5、部品表
部品番号 部品名 仕様 メーカー 備考 
 MD1  無線マイコン  TWE-LITE(面実装タイプ)  モノワイヤレス  マッチ棒アンテナタイプ
 IC1  3端子レギュレータ  TAR5SB30  東芝  
 IC2  レベルシフタ  SN74LVC1T45  TI
 IC3  モータ・ドライバ  A3901  allegro  
 Q1  抵抗内臓トランジスタ  RN1105   東芝  
 Q2  FET  SSM3K104KTU  東芝  
 LED1  LED   UR1111C  スタンレー電気  
 D1  ダイオード  BAT60A  infineon  
 C1  セラミック・コンデンサ  10uF/10V     
 C2  セラミック・コンデンサ  1uF/10V    
 C3  セラミック・コンデンサ  10uF/10V    
 C4〜C7  セラミック・コンデンサ  0.1uF/16V    
 C8  セラミック・コンデンサ  0.1uF/10V    
 C9  セラミック・コンデンサ  10uF/10V    
 R1  抵抗  3.3kΩ    
 R2  抵抗  3.3kΩ    
 R3  抵抗  10kΩ    
 R4  抵抗  1kΩ     



6 プログラムの書き込み
 本回路は、TWE-LITEにファームウェアを書き込む必要があります。
自作する場合は、下記ファイルをダウンロードし、書き込みを行って下さい。
送信機と受信機は、ファームウェアが異なりますので、ご注意ください。
ファームウェアの書き込み方法は、モノワイヤレス(株)のサイトを参照して下さい。
(右クリックで ”対象をファイルに保存” を選択)

rx600b.bin
 LEDが点灯しない不具合を修正しました。 2017/06/23


7.配線
 配線は下図を参照して下さい。
 ラダー、エレベータなどの操舵方向が反対だった場合は、マグネット・アクチュエータの配線を入れ替えてください。




8.アンテナについて
 アンテナは、標準のマッチ棒アンテナでもいいのですが、インドア・プレーンにとっては重過ぎます。また、基板に対して垂直に立っているため、実装しにくいです。
モノワイヤレス株式会社のサイトには、アンテナの自作例がありますので、参考になります。
http://mono-wireless.com/jp/products/TWE-ANTENNAS/design/index.html

 私は、長さ32mmの電線を取り付けただけのワイヤーアンテナにしましたが、感度も問題ありませんでした。
本システムでは、受信機から電波送信は行いませんので、法的にも問題はありません。



9.デジタル出力について
 本受信機は、8CHのデジタル出力が可能です。
ただ、基板スペースの関係で、出力トランジスタは、1CHのみの実装としています。
送信機側のデジタル出力SWをON(GNDに接続)すると受信機側のデジタル出力端子がHighになりますから、出力トランジスタはLowを出力することになります。
出力トランジスタ(リードタイプならRN1205)を追加することで最大8CHまで可能です。
勿論、電流が小さい負荷でしたらトランジスタなしでも駆動できますが、電流は3mA程度ですので、LED負荷なら(赤色の)超高輝度LEDにしないと暗いかも知れません。
リレーやモーターなどの誘導負荷を接続する場合は、ダイオードを必ず付けてください。




10.動作説明
 本システムでは、送信機から受信機に一方方向に通信を行い、受信機からは電波信号は出しません。
  送信機からの信号を受信すると基板上のLEDが点灯します。
 電源電圧が、約3.1Vまで低下するとモーターを停止させますが、電圧が復活すると自動再起動します。動力用モーターが停止すると電源電圧は回復しますから、実際の動作は、1〜2秒間隔でモーターがON/OFFを繰り返すような動作になります。



11.設定(バインド)
 本回路の受信機は、混信を防止するために送信機とバインドする必要があります。(バインドが完了していないと動作しません)
バインド方法については、TX60を参照して下さい。



12.使用上の注意
・飛行中(走行中)に、送信機の電源をOFFしてしまうと、電波信号を見失った受信機は自分の相手送信機の信号を探索するモードに移行します。相手の送信機の信号を見つけるまでの数秒間は、通信不能になります。