RX80

受信機

   
                                                                                  2017/01/09
 



1.概要
 モノワイヤレス株式会社のTWE-LITEを使った2.4GHz帯受信機です。
リポ2〜3セル専用で、RCサーボ4CH、バック付きモータースピードコントローラ(スピコン)1CH、デジタル出力7CHを駆動可能です。
スピコンは、バック側のパワーを100%、50%、25%、0%から選択でき、0%にするとバックが無効になるため飛行機にも使用できます。
対応する送信機はTX60です。
他社の送信機との互換性はありません。



2.機能
 ●2.4GHz帯受信機
 ●サーボ信号出力 : 4CH(3CH目はスピコンと兼ねています。)
 ●スピコン : 1CH(ブラシ・モーター専用 、送信機から見て3CH目に割り当て)
 ●デジタル出力 : 7CH(全チャンネルに出力用トランジスタを実装)



3.仕様(部品実装基板)
 ●電源電圧 : 6.0V〜12.6V (LiPo 2〜3セル専用)
 ●消費電流 : 25mA(@7.4V)
 ●スピコン電流 : 10Amax
 ●サーボ用出力電圧 : +5V
 ●サーボ用出力電流 : 2Amax(ピーク)
 ●デジタル出力電流 : 100mAmax
 ●オートカット電圧 : 6.2V(2セル)/9.3V(3セル)
 ●電波到達距離 : 地上100m(TX60との組み合わせ)
 ●基板外形 : 66*22*8
 ●重量 : 7.2g



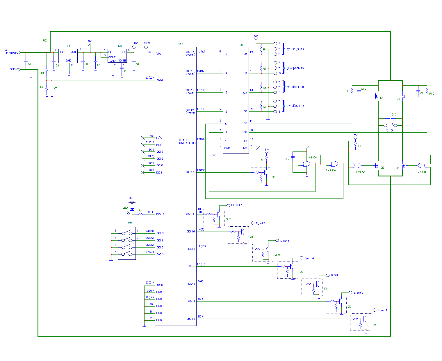
4.回路図
MD1(無線マイコン)の端子名は、デバイス本来の名前になっています。また、ピン番号()内は、TWE-LITE DIPのピン番号です。
IC3は、実装しやすさからトランジスタ・アレイを使用しましたが、抵抗内臓トランジスタ(RN1105)を使うことも出来ます。
回路図中の太線は、動力用モーターの大電流ラインです。




5、部品表
部品番号 部品名 仕様 メーカー 備考 
 MD1  無線マイコン  TWE-LITE(面実装タイプ)  モノワイヤレス  マッチ棒アンテナタイプ
 IC1  3端子レギュレータ  uPC24A05H  NEC  フィンをカット
 IC2  3端子レギュレータ  TAR5SB30  東芝  
 IC3  トランジスタ・アレイ  TD62503F  東芝  RN1105でも代用可
 IC4  NORゲート  CD74AC02M96  TI  
 Q1〜Q2  Pch MOSFET  HAT1072H  ルネサス・エレクトロニクス  
 Q3〜Q4  Nch MOSFET  HAT2164H  ルネサス・エレクトロニクス  
 Q5〜Q12  抵抗内臓トランジスタ  RN1105   東芝  
 LED1  LED   UR1111C  スタンレー電気  
 C1  アルミ電解・コンデンサ  47uF/16V     
 C2  セラミック・コンデンサ  2.2uF/16V    
 C3  タンタル・コンデンサ  47uF/10V    
 C4  セラミック・コンデンサ  2.2uF/16V    
 C5  セラミック・コンデンサ  0.1uF/25V    
 C6  セラミック・コンデンサ  10uF/10V    
 C7  セラミック・コンデンサ  0.1uF/25V    
 C10〜C12  セラミック・コンデンサ  0.1uF/25V    
 R1  抵抗  10kΩ    
 R2  抵抗  2.2kΩ    
 R3  抵抗  1kΩ    
 R4〜R11  抵抗  2.2kΩ    
 SW1  DIPスイッチ 4桁DIP SW     



6 プログラムの書き込み
 本回路は、TWE-LITEにファームウェアを書き込む必要があります。
自作する場合は、下記ファイルをダウンロードし、書き込みを行って下さい。
送信機と受信機は、ファームウェアが異なりますので、ご注意ください。
ファームウェアの書き込み方法は、モノワイヤレス(株)のサイトを参照して下さい。
(右クリックで ”対象をファイルに保存” を選択)

rx8001.bin



7.配線
 配線は下図を参照して下さい。




8.アンテナについて
 アンテナは、長さ32mmの電線を取り付けただけのワイヤーアンテナにしました。
RX60参照。



9.デジタル出力について
 本受信機は、7CHのデジタル出力を実装しています。
LEDやリレーなど比較的に軽負荷の場合は、基板上の+5V出力端子から取り出すことが出来ます。勿論、+5Vではなく+電源から取り出せますが、その場合LEDの電流制限抵抗の値やリレーの電圧仕様も変更が必要です。
モーターなど比較的に重負荷の場合、PchFETのバッファを追加すると良いでしょう。
どちらにしても誘導負荷の場合は、ダイオードを忘れずに追加してください。(下図参照)





10.動作説明
 本システムでは、送信機から受信機に一方方向に通信を行い、受信機からは電波信号は出しません。
  送信機からの信号を受信すると基板上のLEDが点灯します。
 電源電圧が、約3.1V/セルまで低下するとモーターを停止させますが、電圧が復活すると自動再起動します。通常、動力用モーターが停止すると電源電圧は回復しますから、実際の動作は、1〜2秒間隔でモーターがON/OFFを繰り返すような動作になります。



11.設定
11.1 バインド
 本回路の受信機は、混信を防止するために送信機とバインドする必要があります。(バインドが完了していないと動作しません)
バインド方法については、TX60を参照して下さい。

11.2 バックパワーの変更
 スピコンは、前進/バック可能ですが、模型によっては、バックのパワーを制限したい場合があります。
バックパワーの変更は、DIPスイッチの3、4で設定できます。
DIPスイッチの設定は、下表を参照して下さい。

SW3  SW4  バックパワー 
 OFF  OFF  100%
 ON  OFF  50%
 OFF  ON  25%
 ON  ON  0%(バックなし)


11.3 スピコン・ニュートラル・ポジションの変更
 標準状態では、スピコンのニュートラルは、スティック中央(50%位置)ですが、DIPスイッチの2をONすると25%位置に変更することが出来ます。
 飛行機用などでバックパワーを0%にした場合のニュートラル・ポジションとは、モーターがON/OFFの境界をさします。
 詳細は、RX70を参照して下さい。


11.4 オートカット電圧の設定
 バッテリーの電圧が低下すると自動的にスピコンをOFFしますが、バッテリー電圧の検出電圧は使用する電源によって変える必要があります。
本回路はリポ・バッテリー2〜3セル用ですので、使用するバッテリーのセル数により、バッテリー電圧の検出電圧の変更が必要です。
2セルの場合は、DIPスイッチの1をOFF、3セルの場合は、DIPスイッチの1をONにします。
設定電圧は、1セル当たり約3.1Vに設計してあるので、具体的には、2セルの場合は、約6.2V、3セルの場合は、約9.3Vでオートカットが働くことになります。


11.5 サーボの回転方向
 サーボ・モーターの回転方向を変えたい場合は、変更することが出来ます。
例としてラダーサーボの回転方向を変える場合について説明します。
@送信機の電源をONして、ラダースティックを右(送信機のポテンショメータの接続によっては左)いっぱいに倒します。(設定が完了するまでスティックは倒したまま保持すること)
A受信機の電源をONする。
Bそのまま5秒以上待つ。
以上でサーボの回転方向変更完了です。
この操作は、1度行えば、その後の電源ONでも反映されます。
再度同じ操作を行うと、サーボの回転方向は反転(つまり元の回転方向に戻る)します。
他のサーボ用チャンネルも同様に変更できますが、スピコンは変更できません。(CH3のサーボ信号出力は変更可能です。)



12.使用上の注意
・飛行中(走行中)に、送信機の電源をOFFしてしまうと、電波信号を見失った受信機は自分の相手送信機の信号を探索するモードに移行します。相手の送信機の信号を見つけるまでの数秒間は、通信不能になります。